河北省考公务员面试历年真题+答案解析(2020-2025年)

   真题任何时候都具有参考价值

河北省考公务员面试真题+解析


具体年份目录详见图片,图片中没有的就没有

不仅仅只是简单的参考答案哦!
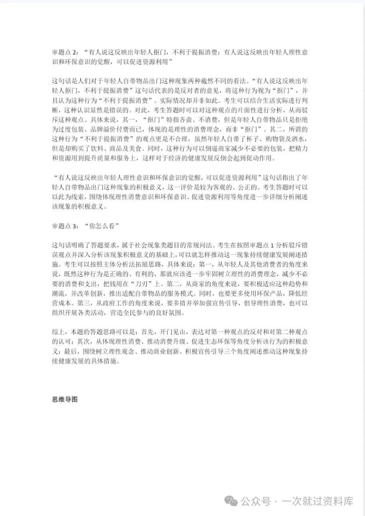
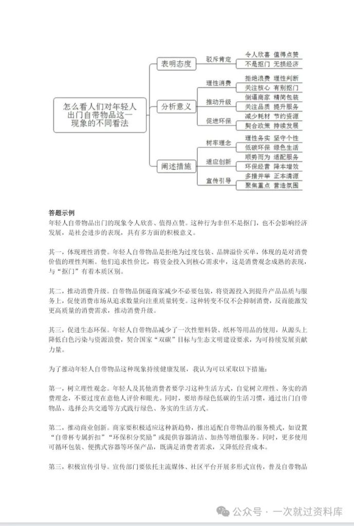
而是从审题重点出发,到思维导图,再到最后的参考答案,都有详尽的解析,让你养成良好的面试思维体系!

资源下载
下载价格12.9 金币
1. 发百度网盘,虚拟商品可复制,售出无法退换哦; 2支付成功后,重新扫原二维码,点下方红条‘’立即下载‘’ 自取链接
没有账号?注册  忘记密码?